blenderという3DCGアニメーションソフトウェアを使って、分子などのモデルを書くことを目指します。
ここでは(protain data bank) pdbファイルを読み込んで分子モデルを扱います。
バージョンは2.93です。
早速ダウンロードして、blenderをインストール後、起動します。

筆者は言語を日本語を選択しました。もちろん、英語のほうがいい方は英語でどうぞ。
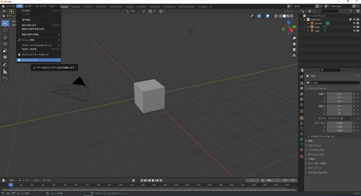
pdbファイルを読み込むために、アドオンを有効にします。
編集→プリファレンスをクリックします。

Import・Export:Atomic Clender PDB/XYZというアドオンを有効にします。
アドオンは右上の検索欄からpdbで検索、もしくはアドオンの一覧から探しましょう。
チェックボックスをクリックして、アドオンを有効にします。

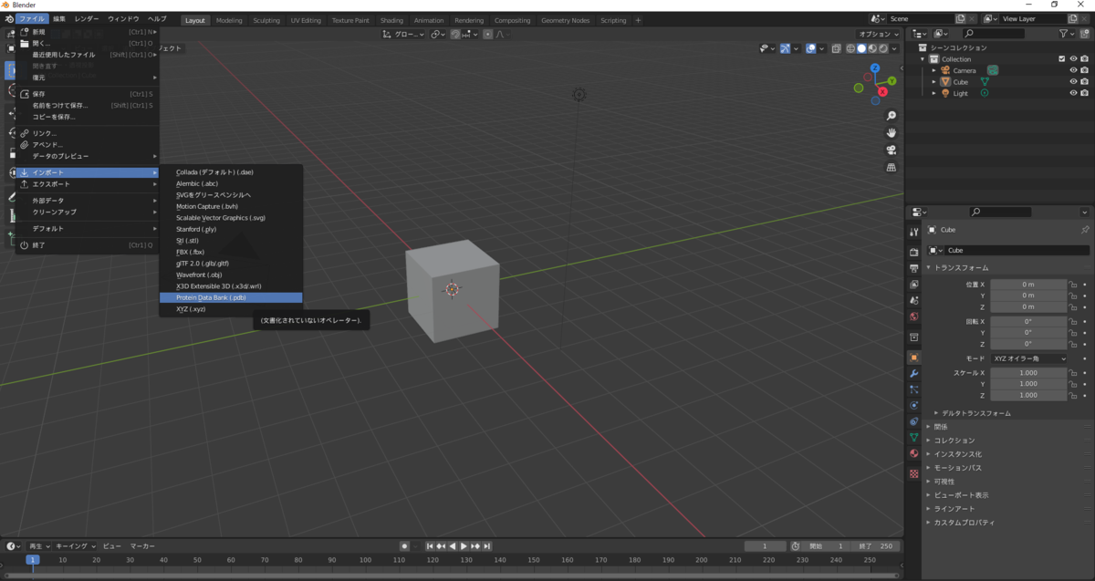
これでファイル→インポートの中にProtain Data Bank (.pdb)があります。

とりあえず、初期設定の立方体は消しました。

ファイル→インポートの中にProtain Data Bank (.pdb)から分子のpdbファイルを読み込みます。
pdbファイルは検索してダウンロードするか、Chem 3Dなどで出力してください。
とりあえず設定は初期値です。

今回はサリドマイドを読み込んでいます。

真上から見ると、このようになってます。

ただし、これでは結合が良く見えません。いわゆるボールアンドスティックを作りたいと思います。
pdbファイルを読み込むときに、scaling factorsのballsの値を0.8にしてみます。


ボールが小さくなって、結合が見えるようになりました。

筆者もblenderは初心者なので、方法が間違っていたり、もっといい方法がある場合は教えてください。